編輯導語:隨著市場環境、移動互聯網技術的發展與線上消費氣氛的日益濃厚,直播電商的發展可見有一定前景。面對激烈的市場競爭,直播電商未來會如何發展?本篇文章裡,作者就點淘APP與抖音進行了一次競品分析,一起來看一下。

一、產品版本資訊
點淘-v2.52.18
抖音-v20.7.0
快手-v10.4.10.25487
拼多多-v6.11.0
二、競品分析目的
近幾年來,短視訊營銷和直播電商使得產業發生巨大變革,直播電商可以直連工廠與消費者,從供給端到消費端的環節正在減少,這使得消費端的資訊可以快速反饋到生產端,這能幫助商家挖掘消費需求,覆蓋更多的潛在消費群體,提升供應鏈定制能力。
以短視訊和直播電商為經營核心的新電商平臺與傳統的、中心化的貨架式電商平臺相比較,「日活用戶(DAU)」成為新電商時代的重要指標,而短視訊營銷和直播電商則成為企業在新電商時代低成本獲客和提升銷售的重要方式。助力品牌提升IP效應,為電商平臺帶來了更高的gmv。
根據公開數據,2020年大陸直播電商市場規模達1.2萬億元,年增長率為197.0%,預計未來三年年均復合增速為58.3%,2023年直播電商規模將超過4.9萬億元。在網路購物零售市場的滲透率為10.6%,預計2023年可達24.3%。
淘寶等傳統電商在布局內容的同時,內容平臺也紛紛入局電商,抖音和快手分別自建了電商業務,以其強大的用戶流量壁壘與淘寶三足鼎峙。與這些內容平臺相比,淘寶在內容和用戶使用時長上存在短板,電商體系優勢也不再凸顯。
淘寶在內容方面的劣勢明顯,缺少優質的內容生產者,在內容上的吸引度不及內容平臺,而抖音從羅永浩到張同學,到直播號「佰草集延禧宮正傳」,再到劉畊宏,抖音每隔一段時間就能推出一個全網爆款,引領直播電商的新玩法。
同時,抖音等平臺的供應鏈能力也逐漸在完善中,以抖音為例:2020年9月,抖音宣布在直播間取消了淘寶外鏈,想要剝離第三方平臺獨自發展;與此同時,抖音電商正式成為一級業務部門。2021年8月、12月,抖音商城、抖音盒子相繼上線。抖音用兩年的時間幾乎搭建了淘寶發展近十年的電商體系。
淘寶也正在補足內容上的不足以求得流量上的增長,2021年1月增加了短視訊之後,該應用更名「點淘」再度發布以在淘寶直播體系之外創造用戶增量,今年2月,淘系電商內部成立了專門的內容化小組,由各業務的核心重要人員帶領。內容化戰略將是淘寶2022年的發展重心。
不過點淘正式上線一年多後,並沒有帶動創作者的熱情,進而激活平臺的流量池。以淘寶直播一哥李佳琦為例,一條內容完全相同的短視訊,抖音的點讚數是6.8萬,點淘則不超過2000,前者轉讚評數量遠遠高於後者。
這篇競品分析將探索在內容和流量短板的情況下,淘寶直播如何找到當前發展階段的側重點,提升內容uv和內容消費時長,從而提升總體gmv。
三、行業研究
1. 行業規模
據各項數據來看,直播電商行業處於高速發展期,是萬億級市場,未來增速可觀,存在發展空間:
1、直播電商行業依舊處於增量階段。據艾瑞咨詢報告顯示,2020年大陸直播電商市場規模達1.2萬億元,年增長率為197.0%,預計未來三年年均復合增速為58.3%,2023年直播電商規模將超過4.9萬億元。

2、作為賦能電商銷售的利器,成為電商行業重要的營銷和銷售渠道,為平臺帶來了可觀的gmv增長,將成為存量時代電商平臺發展的側重點。2021年,抖音的帶貨直播場次超7500萬場,同比增長100% ,直播帶貨商品鏈接數超3.9億個,同比增長308%。快手2021年的的直播收入88億元,同比增長11.7%,而作為龍頭老大的阿裡巴巴,旗下的淘寶直播交易規模(GMV)超過5000億元,同比增長超過90%。
3、電商平臺中的直播帶貨規模還有增長空間。電商平臺業務中,直播電商所占的成交額隻占非常小的一部分。2021財年,阿裡巴巴生態體系的商品交易額(GMV)達8.119萬億元,淘寶直播GMV超5000億元,淘寶直播預估的成交金額滲透率約為6%,相比2019年額3%增長了1倍。然而6%的滲透率遠小於淘寶30%~40%的目標滲透率。
2. PEST分析
2.1 政治
直播電商等線上經濟成為後疫情時代(或叫常態化疫情時代)下有效穩定市場經濟發展的工具之一。自2020年全球受疫情影響,經濟發展開始降速,國家之間的貿易大面積暫停,大陸經濟發展也出現短暫停滯。但受益於國內「互聯網+」模式的多年發展,同時,2020年也是大陸脫貧攻堅戰的收官之年,各地的扶貧手段不斷升級,直播電商模式被廣泛應用於各地的經濟扶貧。
對於直播賣貨而言,加強政策監管也是重中之重,主播人設崩塌、偷稅漏稅、貨不對版、假貨、直播間裡刷單、買粉絲等惡劣行為的發生,會讓消費者喪失信任。為此,國家也不斷出臺網路直播治理政策,從而推進直播電商行業綠色、健康、持續發展,如:
2021年2月,國家互聯網資訊辦公室等七大部門聯合《關於加強網路直播規范管理工作的指導意見》;2021年3月,大陸廣告協會《網路直播營銷選品規范》;2021年5月,國家互聯網資訊辦公室等七大部門聯合《網路直播營銷管理辦法(試行)》。
2.2 經濟
隨著國家政策向線上消費傾斜,線上消費主導市場轉型升級,2020年網路購物用戶規模達7.1億人,手機網路購物用戶規模達7.07億人(數據來源:艾瑞咨詢),線上消費成為後疫情時代大眾消費的主要形式,網路購物用戶規模也在不斷攀升。

全國人均可支配收入的增長將直接促進廣大人民的消費購物能力,是直播電商行業提升GMV的重要動力。

同時,隨著Line開放外鏈,淘抖快等玩家擁有了更加廣闊的流量池,可帶來新的流量增長。
2.3 社會
直播電商用戶在整體網民占比增加明顯,越來越多的人能夠認可直播間購物的消費方式。借助多年來短視訊、圖文等內容種草的熏陶,用戶習慣逐步形成,用戶日均觀看短視訊和直播的時長持續增加。根據微播易數據,52%消費者購買前會參考KOL種草內容。

同時,網民們內容消費時長還在增長,電商平臺通過內容提升在線時長的策略是比較明智的。根據QuestMobile2021大陸移動互聯網年度大報告,從2020年到2021年,短視訊、綜合資訊、在線視訊等內容使用總時長均在提升,其中短視訊已經正式超越即時通訊,成為互聯網時長的最大占據行業。

不過,年輕群體對於內容消費存在個性化、有趣、玩法豐富等較為「刁鑽」的需求,而目前千篇一律的直播話術早已讓觀眾們產生了視覺疲勞,直播需要更加多元化的玩法來吸引消費者的購買欲。綜藝化和戲精式帶貨也將成為趨勢,抖音大火的直播號「佰草集延禧宮正傳」就呈現出了直播電商的新玩法。
2.4 技術
IT技術以及新興技術(5G、雲計算、區塊鏈、AI等)的不斷落地為直播電商行業帶來了諸多變化和改善,淘寶公布了2022年直播營銷有三大發力方向,其中虛擬主播和3D場景成為了平臺新驅力。
2019年6月,5G牌照發放,三大運營商開始大力布局5G基站,依據5G技術的大頻寬、低延時、廣連接的特性,為廣大直播用戶的移動直播、戶外直播、室內直播等不同場景提供高速、可靠的解決方案硬件與算法的雙重升級,硬件的提升為軟體運行速度帶來提升,同時,各種美顏算法、圖像算法、人臉識別技術的革新為直播場景的優化帶來福祉。VR/AR/MR等技術不斷革新並應用落地,讓直播行業的直播方式發生改變,借助虛擬現實技術的網路購物體驗得到大幅度提升。
總結,從行業宏觀環境來看,直播電商具有很好的前景和發展空間,淘寶直播自身發展的增速和規模也在不斷擴大,增速明顯。
3. 產業地圖
直播電商生態中,主要參與者有:
1、上遊:品牌商、經銷商或制造商,按照產品特性向MCN機構或主播進行商業投放。
2、中遊:MCN機構、主播、服務商及平臺渠道:
MCN機構為主播提供孵化、推廣及管理服務;
KOL輸出內容並通過平臺觸達消費者,完成帶貨;
數據營銷服務商為品牌商和MCN機構提供篩選KOL、制定執行KOL直播帶貨方案等數據營銷服務;供應鏈服務商為主播提供穩定的貨源及選品服務;
技術方案提供商為直播電商平臺提供直播技術及電商技術服務;
平臺負責進行流量分配、搭建直播場景、提供商家入駐服務(運營、供貨等)、制定例則(包括抽傭、廣告、內容管控方面),
3、下遊:消費者,會產生商品購買和內容消費行為。

4. 波特五力分析
直播電商可以看作內容+電商雙重業務模式,因此上下遊分析從內容產業鏈和電商產業鏈,當然在商家自播模式下,兩者有重合。

4.1 上下遊分析
1)內容產業鏈
1.1 供應商的討價還價能力:對於直播來說,最核心的資源是主播,直播包括超級KOL、中腰部主播、商家側的主播和平臺側的主播。
其中,超級KOL的討價還價能力極強。雖然他們為平臺帶來的巨大流量,但由於其強大的個人品牌效應,占據了平臺大部分的流量資源,不利於其他主播的發展生存,自帶流量,而不依賴平臺,這也會對平臺造成威脅。
中腰部和商家側主播相比之下討價還價能力較弱,其個人品牌效應不足,提升曝光度依賴平臺的流量分配,尤其淘寶作為頭部電商平臺,占據了大量流量資源,可供給的流量位置數量低於其需求,勢必會引發這部分主播對於流量的爭奪。
1.2 購買者的討價還價能力:對於電商平臺來說較低,用戶在淘寶消費內容的意願較低。
現階段移動互聯網滲透率極高,社交、支付、電商、出行、外賣等領域頭部市場格局基本已成定局,占據用戶心智,對於用戶來說,抖音等內容平臺才是消費內容的場所,淘寶則是購物的天堂。
同時,現階段強調注意力經濟,內容的供給遠遠大於用戶對需求的需求,除了直播之外,還有短視訊、圖文、音頻等內容可以消費,更有社交、遊戲等娛樂可以投入,用於購物的時長顯然在用戶上網總時長中占比較低。
2)電商產業鏈
2.1 供應商的討價還價能力:對於電商平臺來說較高,對於商家來說,線上渠道的流量巨大,對於提升品牌新流量引入量和整體的銷售額來說都非常有幫助。就電商平臺而言,加之其供應鏈基礎設施完善,可以為品牌或者中小商家提供全方位的供應鏈服務,具有較強的議價能力,像拼多多這類走量的C2M模式,其議價能力還會更強一些。
2.2 購買者的討價還價能力:對於電商平臺來說較高,萬能的淘寶什麼都有,用戶已經養成了在淘寶購物的習慣,難以切換,而對於內容平臺來說,中等,用戶雖沒有購物習慣,但很容易被直播KOL帶動消費,或者在直播間沖動消費。
4.2 競爭者分析
- 替代品:抖音、快手、小紅書等內容社區平臺,競爭力較高,尤其是抖音和快手,具有極高的流量壁壘,能給商家來了很好的內容營銷效果,電商轉化率數據也表現不錯,雖然在供應鏈和用戶心智占據上具有一定劣勢。
- 以抖音和快手為代表的新興電商,攻勢一陣猛過一陣。據相關機構發布的短視訊直播電商發展報告顯示,抖音和快手已經成為直播電商的主力軍。抖音和快手的直播用戶已經占到了其用戶群體的80%以上。
- 潛在進入者:包括泛娛樂直播平臺、社交平臺等,競爭力較低,爭奪用戶碎片化時間,影響偶爾觸發的購物意願,但不影響用戶在有較為明確購物目標場景下的購物意願,前者的場景非淘寶的核心場景。
- 同行競爭者:京東、拼多多等綜合電商平臺,競爭力較高,核心業務都是賣貨,雖然部分場景和目標用戶群上稍微有一些不同,淘寶為綜合,京東主打3C,拼多多主打下沉市場,但彼此之間競爭關係較強。
5. 小結
5.1 行業發展
相比於傳統電商,直播電商的轉化路徑更短,購物過程實時化、線上化,是直播電商行業保障高轉化率的關鍵因素。
在供給大於需求的時代,疫情催化下線上購物愈發頻繁,消費者越來越看重商品資訊的全面性,而直播電商恰恰對於打造信任有幫助,在未來仍有較大的發展空間,不過,要保證直播內容的合規性,並加強直播內容的趣味性,隨著技術的完善,可以考慮在虛擬主播和3D場景方面做拓展。
5.2 市場競爭
對於直播帶貨來說,核心基礎是完善的供應鏈,核心競爭力則在於內容,好的直播內容才能真正吸引用戶駐留,提升使用時長,進一步促進轉化率的提升。而淘寶直播的劣勢就在於內容,同時隨著各大內容平臺紛紛切入直播帶貨賽道,它所面臨的競爭也愈發激烈。
四、競品選擇
本文將選擇抖音、快手、拼多多作為主要競品。原因如下:

1、業務趨同,淘寶在強化內容戰略,抖音快手在完善電商體系。而主播之間也在各個平臺之間「切換」。
2、抖音、快手雖為內容平臺,但在電商業務上表現頗佳,是為強勁的競爭對手。
就拿快手來說。2018年,直播電商風頭正勁之時,快手在強大流量加持下,加速在電商領域的布局。
短短五年內,快手電商GMV由2018年的0.97億元上升至2021年的6800億元,成為了大陸電商界的新秀。2021年快手全年電商交易總額(GMV)達6800億元,同比增長78.4%。除快速增長的GMV外,快手電商的復購率表現同樣亮眼:2020年,平臺平均復購率高達65%,2021年9月,快手電商復購率突破70%,領跑直播電商行業。
如下圖為2020到2021年中旬的直播電商市場占有率變化情況,可以看到抖音的占有率在2020年增長迅猛,擠占了淘寶直播的大量份額,不容小覷。

3. 淘寶的供應鏈已經完善,關鍵在於流量引入和促活,可借鏡抖音快手。
抖快憑借短視訊占據了大量流量,給電商、本地生活業務引了一大波流,同時抖音短視訊也在影響用戶的消費決策,快手憑借觀眾對於創作者的信任度在電商業務的發展上競爭力明顯。對於正在布局內容業務的淘寶來說,值得借鏡。
4. 拼多多通過切入下沉市場,在體量上能與淘寶抗衡,主打C2M、社交關係鏈、裂變玩法等新模式,其直播模式的打造同樣值得借鏡。
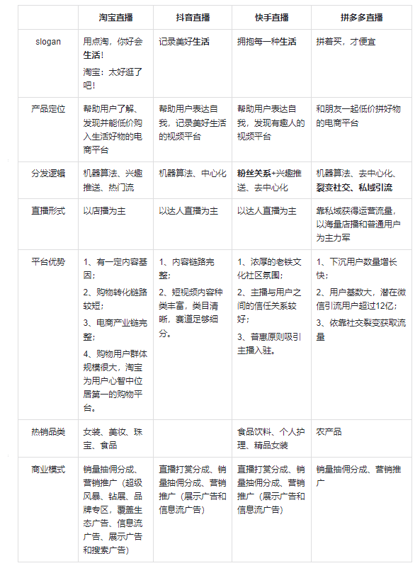
五、業務層對比
1. 點淘商業畫布
目標場景:為點淘找到當前階段發展的側重點

2. 淘寶種草內容布局
從上述對比中可以看到,淘寶直播作為淘寶衍生出的直播購物平臺,slogan卻圍繞著「生活」,這是在對標各大內容平臺,希望通過視訊、圖文內容切入生活場景,以基於生活的內容分享來吸引用戶,這些分享者的專業內容可以為用戶購物提供依據,提升內容消費時長,再引導到直播間刺激購買,或者直接觸發購物行為的發生。
淘寶也一直在布局內容業務,設立內容化小組,淘寶內容生態包括幾個板塊,訂閱、逛逛、淘寶直播和淘寶頭條等:
2013年的微淘,是淘寶最早的內容型產品;
2016年時,阿裡集團首席執行長張勇提出社區化、內容化、本地生活化是淘寶未來的三大戰略方向;
2018年以前,淘寶在打造內容上的嘗試可分為兩類,一類是以愛逛街、必買清單等圖文內容為主,另一類是以淘寶直播為代表的視訊化內容;
2018年8月,淘寶再次改版,把「猜你喜歡」調整到首頁第二屏,2016年雙11「猜你喜歡」初見成效,個性化推薦流量超過搜索帶來的流量;
2020年,「猜你喜歡」上升至首屏,並增加了大量視訊與直播內容,點擊率和用戶使用時長提升20%;
在2020年9月,點淘上線了短視訊欄目,一點擊淘寶即可看到短視訊瀑布流。目前點淘中的視訊創作者主要有兩類:一類是在淘寶賣貨的店鋪和帶貨的達人,一類是其他內容平臺中有一定流量的博主(尤其是穿搭和生活類的博主)。
不過呢,用戶在心智上可能不太好接受,會來淘寶大部分是出於想買東西的需求,並且淘寶在內容資源上的耕耘不足,目前來看,現有的視訊內容更多是引入其他內容平臺上的內容,B站、小紅書、抖音等平臺都是淘寶的外部內容來源,阿裡一方面通過投資B站、小紅書形成綁定關係,另一方面與抖音、快手簽訂流量採購合約。

在2020年底,將」微淘」升級為」訂閱」,和」推薦」並列在首頁展示;猜你喜歡進入首頁第一屏,首頁更加資訊流化;最為重要的更改是將此前淘寶內的買家秀、洋淘、問大家等內容板塊聚合在」逛逛」內,為商家帶來更多自運營空間和流量入口,並放在二級頁面,商家做營銷在首頁訂閱,逛逛成為商家分享內容、培養消費者對店鋪信任度的陣地,將轉化和內容分隔開;

2021初在阿裡西溪園區內舉辦的淘寶直播機構大會上,淘寶內容電商事業部總經理玄德鄭重宣布,「內容化,將是2021年淘寶的重大戰略。」。就在這個場合之上,淘寶直播App正式升級為點淘App,成為承載這一重要戰略的核心場域之一。
2021雙11前夕,手淘內的逛逛上線一項新功能:種草機。與小紅書功能相似,逛逛「種草機」內含有產品測評、使用推薦、選購指南等內容,用戶可以一站式完成發現好物、下單購買的全過程。

淘寶逛逛還推出了多項創作者激勵計劃,為種草內容創作者提供獎金和流量激勵。例如,經由淘寶逛逛官方認證的內容創作達人,將有機會與頭部品牌合作,迎來千萬級商單。即便是素人,只要發布符合標準的視訊,最高也可以獲得200元/條的獎勵。

2021雙11也是點淘從淘寶直播更名之後迎來的首個雙11。自10.20日預售第一天之前,點淘就基於直播間6大熱門品類,即穿搭,美妝個護,美食,健康健身,母嬰,家居家電,從爆品和潛在爆品的維度,挑選了接近2000個商品,有規劃、有策略的組織眾多種草達人們定制了一批種草視訊,並一直延續到11月1日和11月11日多個銷售節點,為相關商品的爆發做好了預熱,完成了相應的種草工作。
這一批種草視訊,數量達2.4萬條,創造了20億播放量,也成為了今年雙11期間離直播間成交最近的種草場,直接帶動商品在直播間的成交額達到了13億。其中,有43個單品在點淘實現了短視訊播放破百萬和直播間成交破百萬的「雙百萬戰績」。
其實,淘寶是具備內容基礎的,在淘系內,每個月有一億多的用戶做UGC內容的生產,形成數億次的用戶內容消費,同時,它的優勢在於轉化鏈路較短,購物意願強,轉化率高,這是因為有電商平臺的基礎屬性,進入平臺的用戶相較於其他的APP有著更高的購物需求與購買意向。
3. 直播業務總體對比

4. 直播業務發展對比



可以看到,各個平臺在逐步打通電商銷售和直播的同時,也在不斷完善面向商家的營銷推廣能力,以實現合作共贏,吸引更多商家和廣告商主入駐。同時,都有從達人直播轉向品牌直播、店家直播的趨勢。
以抖音為例,起初,開通抖音小店需要是淘寶、天貓或京東第三方平臺的店鋪;或者抖音粉絲大於等於30萬,西瓜、火山、頭條帳號粉絲大於等於10萬,後來的兩年,抖音陸續降低小店門檻,0粉絲也能開通。例如鞋、服飾類個人用戶只需要繳納500元保證金就能開店。
2021年,抖音將重點打造商家和品牌自播,在抖音直播中,618期間珠寶配飾垂類的主播「董先生珠寶」的銷售額一度沖到抖音帶貨主播榜第一,成交額2.81億元居於榜首。另一以護膚和彩妝為主的主播「大狼狗鄭建鵬&言真夫婦」,銷售額沖至2.6億元排名第二。
以綜合電商平臺起家的淘寶、拼多多在發布直播業務的同時,致力於聯動內容方面的布局,拓展圖文、視訊,形成」直播+圖文+短視訊「內容種草鏈路。不過,在直播生態的搭建上有所不同:
- 淘寶注重對超級kol的培養、明星直播活動的打造,擅長借助雙十一、618等購物節讓直播大放異彩:淘寶直播於2016年5月正式上線後,薇婭、李佳琦等頭部直播就創下了不菲的銷售額,加強了市場宣傳效應
- 拼多多主要把直播定義為一個工具,為商家和商品服務:2019年底內測電商直播業務後,拼多多一直處於閉門造車的狀態。
直到2020年4月,拼多多才開始招募第一批MCN機構,而第一批招募也僅持續了10天時間。面向MCN機構,招募擅長娛樂秀場、遊戲、食品等內容,布局泛娛樂內容,發出達人招募令,利用補貼來吸引優質的內容創作者來入駐。
與淘寶相比,拼多多也缺乏品牌商,直播間缺少裝飾,沒有淘寶直播那麼精緻。
以短視訊內容起家的抖音和快手,先是在調整自己的定位,從娛樂類視訊定位升高一個維度,將自己定義為生活分享社區,拓展用戶群體和用戶使用場景,並開始基於內容完善電商基礎功能,先通過和第三方電商平臺合作,再自建電商平臺,以內容為核心競爭壁壘,打造從內容到直播賣貨到豐富商業模式的全消費鏈路,最終形成自有的電商體系,不再支持跳轉第三方。
5. 用戶畫像
總體來看,直播電商的用戶群體以女性、30歲以下、月收入5k以下、低學歷的群體為主。

其中,快手男性群體較多,與其老鐵文化社區氣氛有關,淘寶直播用戶的月收入略高於抖音和快手,抖音直播的用戶群體相比於淘寶和快手更加年輕化,這與其追逐潮流的內容生態有關。而拼多多的直播相比之下,用戶群體會更下沉,年級更大一些。

若按價格敏感度、有無明確的需求、對商品資訊的需求度這三個維度來劃分,那麼,直播電商的用戶可分為三類:
- 價格敏感型:對價格較為敏感,常蹲點直播間的優惠券、搶紅包等活動,商品足夠便宜時即使不需要也會購買,在有明確的購物目標時喜歡貨比三家,能省則省。
- 內容消費型(直播購物最核心的人群):無明確購物需求、對商品資訊需求高,有特定關註的主播,了解這些主播的直播風格,在空閒時間(如吃飯、通勤、睡前)喜歡逛逛直播間、刷刷短視訊,喜歡看商品講解,認為這樣既可以深入了解商品外觀、質量等資訊,還可以了解背後有趣的故事,看是否有比較不錯且可以入的商品,容易受直播間氣氛影響,產生沖動消費。
- 理性購物型:有明確需求,對價格不敏感、對商品資訊需求高,有明確想購買的商品時找對應商品的直播詳細了解商品資訊,以確認商品是否值得購買。
- 抖音和快手以第二類用戶為主,而淘寶這三類用戶都有覆蓋,由於其品類全面且是最強的綜合電商平臺,第三類用戶偏高,拼多多第一類用戶會更多,因為這個產品的定位就是低價拼購,用戶多為下沉市場人群。
6. 小結
6.1 業務定位
- 淘寶從用戶評論起開始不斷布局內容,專門推出了點淘app,將內容定位為生活分享,試圖打造種草經濟,具備一定的內容基礎,同時也坐擁完善的電商供應鏈體系和商家、用戶基數,已經形成了直播電商體系,在直播生態上注重對超級kol的培養、明星直播活動的打造;
- 抖音快手以內容為核心,定位為生活分享社區,作為用戶消磨碎片時間的流量入口,在現有的短視訊內容中植入消費入口,為直播電商業務進行引流,借助第三方搭建初步的電商體系,在完善自身的電商生態後,逐步形成自有的直播電商體系;
- 拼多多定位為低價拼購電商平臺,本身就具有薄利多銷、社交裂變方面的優勢,直播更多是作為商家銷售的工具,缺乏品牌商和達人主播。
6.2 用戶畫像
整體來看,直播電商的用戶群體以女性、30歲以下、月收入5k以下、低學歷的群體為主。淘寶的用戶更注重理性消費,喜好了解全面的商品資訊,消費決策較快;抖音快手的用戶更注重內容消費,容易被內容觸發下單,用戶群體比淘寶要年輕一些;拼多多的用戶對於價格比較敏感,熱衷於淘低價商品。
六、功能層對比
1. 直播頁面入口對比




在這四個產品中,淘寶直播入口最淺,在進入app後先顯示視訊流,點擊一下就能切換到直播頁,展示全平臺的直播列表。除此之外,點淘中也有豐富的內容種草模塊,包括視訊、圖文內容的種草。
點淘這個app將購物和內容完全融合在一起了,除了直播帶貨之外,還會通過kol內容提升用戶使用時長,也會在視訊、圖文等種草內容中嵌入購物鏈接以促進轉化,從而完成內容種草、人設打造、粉絲積累、公域破圈,再引導到直播間實現實時互動,刺激購買。不過,當前視訊種草內容的數據表現尚且一般,點讚數都很少過千。

相比於淘寶直播的首頁直播入口+獨立App,拼多多直播的入口比較分散,它沒有為直播設置獨立的流量入口,而是將其分散在店鋪首頁、同城直播和關註列表裡。
拼多多會在商品資訊流中標識出「直播中」的商品,用戶進入直播間後除了可以觀看正在播放的直播頁面,還可以通過截屏等方式自動生成Line小程序碼,直接在Line觀看直播。另外,拼多多有一個內容模塊——多多視訊,分為關註和推薦兩列,推薦中主要推薦視訊,關註中則會顯示所關註人的直播和視訊。

可以看到,淘寶比起拼多多更為重視直播內容,同時在直播生態的搭建上也更為完善,拼多多目前更多是店鋪直播,而缺少具有知名度和吸引力的達人。
在抖快的推薦頁直播會混入短視訊內容中,充分發揮短視訊平臺的優勢,以豐富的短視訊內容切入直播帶貨,把購物場景融入進了內容消費場景,能夠絲滑地將短視訊內容消費者轉化為直播購物者。

快手的直播入口比抖音多,同時層級也更淺,在關註頁,抖音直播需要先點擊直播中才會顯示出正在播的直播,而快手的直播直接在頂部顯示,在資訊流中,快手的直播混在雙列視訊流中,被標註為直播,需要用戶主動去選擇,抖音則有可能隨機滑到直播。
兩者展現形式的不同,與二者內容分發側重點無不相關,抖音側重於出爆款內容,依賴平臺推薦,而快手注重關註流,更看用戶的自主選擇,對主播的信任度。

抖音和快手都有專門的購物業務,在其中可以看到直播購物模塊。除此之外,快手還有一個專門的直播廣場,在這個廣場中,電商直播只是直播的一種類型,除此之外,還有泛娛樂類直播。而抖音除了在抖音小店有專門的直播入口,其他地方的直播都和短視訊混合在一起,形成」短視訊+直播「的內容組合。

可以看到,抖音快手直播的特點和優勢在於:
- 內容鏈路完整,短視訊+直播同處於feed流中,引導種草和轉化;
- 內容覆蓋面廣,滲透率高,達人們來自天南海北各行各業,整個直播內容生態豐富多彩;
- 內容種類豐富,類目清晰,達人更容易標簽化,在一個垂直領域做深入,同時配合高效的推薦算法,實現精準匹配。
同時,抖音快手也在不斷調整直播入口的層級,以抖音為例子,抖音商城原鏈路為我->右上角菜單->服務->購物助手,現為我->抖音商城,直播原理解為LIVE->直播廣場->選擇直播間,現為feed流中的直播->直播間。
2. 直播間功能結構對比




可以看到,在這四個app中都有查看主播資訊、與主播互動、直播購物、直播間營銷活動、粉絲團、給主播打榜等模塊,主要區別如下:

(分別為淘寶、拼多多、抖音、快手)
- 不同於淘寶和拼多多突出購物車,快手和抖音更注重直播間的互動功能,送禮這一塊的功能相對完善,快手在直播互動方面做了更多遊戲化的設計,能起到更好的用戶引導效果。這和兩者都是內容娛樂平臺,用戶使用場景多為內容消費場景,直播內容不僅限於直播帶貨,還包括娛樂類直播。
- 拼多多特別突出分享功能,其中可快捷拼小圈中,與其社交電商的定位相符。
- 快手特別突出關註功能,在左上角和右下角都有引導關註,這和其北極星指標之一是「通過VV而帶動的互動,例如關註和評論」有關。包括在退出直播間的時候,快手都有想辦法引導用戶關註主播,起到促進增粉,和用戶召回的作用,可能是先基於關係鏈提升直播間的拜訪量。


3. 直播路徑分析

這篇競品分析主要是想從直播內容消費方面為點淘找到一些機會點,接下來將圍繞直播購物過程中的直播互動和活動玩法進行對比分析。
4. 直播間互動功能
4.1 粉絲團
粉絲團類似於針對主播的成長體系,成長值為親密度,用戶在進入直播間關註並加入粉絲團後,可通過直播間互動、購買行為提升親密度,從而升級,升級後可以解鎖權益,權益包括購物類、粉絲專屬標識類,這個機制可以用於提升粉絲對主播之間的黏性,對於主播積累忠實粉絲有幫助。
下面將從粉絲團門檻、粉絲團等級入口(如何升級)、粉絲團等級出口(升級後可以獲得什麼)三方面展開對比。
1)加入粉絲團門檻
淘寶:關註即可加入,並可獲得10親密度;
拼多多:關註即可加入;
抖音/快手:先關註,點擊關註後,需付費1虛擬貨幣(與人民幣等價)加入,快手還會故弄玄虛一下,旁邊列一個被劃掉的66快幣,利用錨定心理,提升加入粉絲團的轉化率。

其中,快手對於關註主播/加入粉絲團/粉絲團資訊的展示尤為突出,此資訊占據了兩大視覺聚焦點,左上角和右下角,比較容易引起觀眾注意力,觸發用戶關註。

2)粉絲團等級入口
基本操作是通過任務加親密度,通過親密度升級。任務多為:①簽到、②觀看視訊/直播、③購物(購物、查看購物車)、④與主播互動(關註、點讚、評論、分享、訂閱、看個人主頁)。
相對來說,淘寶和拼多多更注重內容消費、與主播互動,拼多多在訂閱直播後,能很方便地接收主播的直播資訊(可在底部第二個tab【多多視訊】-【關註】中查看),提升對主播的留存和復購率。對於電商平臺來說,在內容上沒什麼優勢,因此需要通過任務體系來提升用戶對於內容的消費時長,從而更有可能提升整體的gmv。

可以看到,在抖音和快手就不一樣了,它們的任務中會更注重基於內容的付費,多為送禮、讚賞等。

4.3 粉絲團等級出口
淘寶:可以看到,淘寶權益太簡單,且和用戶購物關係不大,無購物相關的特權,而用戶在淘寶最核心的需求還是購買商品,這樣用戶感知到的價值不高,吸引力較低,加上購物優惠類的權益會更好。

拼多多:權益中則有明確的購物利益點,可領紅包和優惠券,感知到的價值會更高。

快手和抖音:權益多圍繞直播內的互動特權(評論勛章、送禮、進場特效等),用戶可以借此彰顯自己的粉絲團身份,體現自己與主播的關係與其他人不同,這種做法在娛樂類直播中很常見,與這兩個品牌是從內容起家有關。

5. 助力打榜
助力打榜,具體來說是用戶完成沖榜任務,為直播間提升助力/人氣值,平臺在對規定時間內的助力值進行排序,並推出人氣榜單,這麼做有什麼好處呢?
- 對於消費者來說,直播榜單可以提供一個參考作用,就像去吃飯都會跳人更多的,用戶在選擇直播間的時候也會不由自主地選擇人氣更旺的。
- 對於平臺來說,說明這個直播間的氣氛、粉絲黏性都能夠得到認可,那麼商品和服務的質量相對來說比較有保證,可以形成對主播等級和能力的判斷標準。
- 對於商家來說,為了達成更好的銷售效果,也會更加賣力,在起量階段,這也是一種激勵主播的策略,抖音的賣貨直播如果登山了人氣直播榜會顯示在搜索頁。
淘寶:打榜強調購買,玩法較為簡單,不論是否為粉絲購買即可助力沖榜,雖然簡單卻直擊重點,:
淘寶的核心業務和核心數據相關聯,直播間的核心是賣貨,在這種沖榜規則下,多賣貨不僅可以帶來直接的收益,還可以帶來流量,也就是說賣得越多越有可能占據榜單前列,這又會引來更多流量,形成正向循環。
同時,助力沖榜的引導性很強,粉紅色按鈕的視覺效果明顯,可以起到促進用戶消費的作用,尤其是當用戶特別喜歡當前的主播時,點進一旁的粉絲榜去看時,會很有參與感和成績感,感到自己是被主播所需要的,這就賦予了購買行為以價值和使命感。

拼多多:只有小時榜,並且在彈層中呈現了多個類目,能滿足用戶想逛了又逛的心理。不過它缺少對用戶購買的引導,相信沒有多少用戶會仔細讀小時榜單的規則的,登上榜單能為商家帶來流量也並非消費者所關心的,這個規則隻讓商家知道就好。

抖音和快手:這兩者的打榜規則很相似,必須加入粉絲團才能打榜,在粉絲團頁會給出打榜的引導,打榜有兩種方式,一種直接送禮,只能送人氣票,這個禮物限定粉絲團成員才能用,一種是通過其他方式先獲取人氣票,可引導拉新和留存。在抖音裡獲取人氣票還可以通過邀請好友這種方式,好友要求還限定為粉絲團成員,如果好友還不是粉絲團成員不僅能為直播間拉新,還能為粉絲團拉新。

另外,為了起到更好的打榜效果,還提供了參與獎勵,同時打榜可獲得的分值還和粉絲等級有關。也就是說,打榜越多,不僅可以為主播帶來流量,還能提升親密值,還有可能和主播共享頭像框,這對於忠實粉絲來說,是一個很有力度的吸引點。

在榜單劃分上,由於抖音快手的直播並不僅限於電商直播,會區分人氣榜和賣貨榜,賣貨榜會綜合評估人氣值和直播購物行為。

6. 特色互動
直播間除了基本的評論、點讚、送禮等和上面提到的粉絲團和助力打榜外,還有一些比較有特點的功能,下面羅列出來介紹一下,值得借鏡:
快手可預約每天定點的直播,這可以提升直播間的留存率,並形成直播間瀏覽習慣,提升用戶與主播的關係,而如果這份關係鏈越強,銷售時用戶對於主播的信任感會更高,直播購物時的顧慮也會因此少一些。
快手還可以直接向主播咨詢,點擊【和她聊聊】後,會出現對話框,選擇咨詢客服即可,這可以解決當直播間提問人數過多時主播回答不過來的問題,避免用戶因為長時間得不到回覆而流失。
7. 營銷/活動玩法
除了發放限額優惠券之外,各個平臺都有自己獨有的營銷/活動玩法,不過最終目的都是為了提升用戶在直播間的在線時長,引發更多互動行為和購買行為。相比之下,淘寶的玩法比較單一,抖音快手的內容專題和日常營銷活動偏多,拼多多用於提升uv的引導玩法和裂變玩法中對於消費者心理的拿捏值得借鏡。
這裡以多多直播階梯式引導定時抽獎為例:
拼多多先是以免費作為吸引點引導用戶參與抽獎,獲得最初的1張抽獎券,再傳達出抽獎券越多中獎機率越大的規則,來吸引用戶一步步完成關註/分享等行為,不斷提升中獎機率,這時候由於用戶已經獲得了一張抽獎券,如果放棄參與,那麼等於浪費了這張抽獎券,會產生損失厭惡心理。同時,拼多多把抽獎機率通過進度條的形式顯示化地展示出來了,用戶能非常直觀地看到自己正在一步步逼近99%的中獎機率,營造出快到終點但總是差那麼一點點的效果,誘發進一步的分享行為。這可謂是一個通過裂變提升直播間用戶數的絕佳案例。
6. 小結
6.1 內容聯動
- 淘寶在內容布局比較廣,在直播生態的搭建上比較完善,主播類型覆蓋面廣,包括達人、品牌和平臺三類,除了直播內容,在圖文種草上有多年布局,2020年上線短視訊,不過「圖文+短視訊+直播」尚處於初期階段;
- 抖音快手則已經將直播內容消費和視訊內容消費融為一體,在視訊feed流中就可以刷到直播內容,形成「直播+短視訊」內容組合,內容鏈路完整、覆蓋面廣、種類豐富,類目清晰,並且在不斷提升直播內容的重要級別;
- 拼多多目前更多是店鋪直播,缺少具有知名度和吸引力的達人,直播入口較深,在公域缺少流量曝光,主要通過短視訊內容給店鋪直播引流。
6.1 直播間玩法
- 淘寶購物屬性濃厚,直播氣氛整體表現上中規中矩,用戶會很明確地感知到來這個直播間就是來買東西的,而不是消費內容,在直播互動功能和直播間營銷/活動上都還有完善的空間。
- 快手和抖音更注重直播間的互動功能,送禮、粉絲團、打榜這些與主播進行互動的功能相對完善,同時,快手在直播互動方面做了更多遊戲化的設計,能起到更好的用戶引導效果,它也特別突出關註功能,支持直播間直接預約下一場直播,提升直播間的拜訪量。
- 拼多多特別突出Line分享功能,在直播間互動玩法上略顯單薄,在直播間活動中依舊延續了Line邀請好友砍一刀的做法和階梯式引導用戶行為的策略。
七、優劣勢總結
淘寶直播的優勢在於:
- 依賴於淘寶多年來在電商行業的深耕和強大的阿裡集團生態背景,具備龐大的用戶和商家基數、完善的電商供應鏈體系和遙遙領先的阿裡技術支持,牢牢占據了用戶心智,一想到網路購物絕大部分人都會想到淘寶;
- 布局內容業務多年,具備一定的內容基礎,在淘寶生態內已經跑出了知名主播;
- 在當前大環境下,淘寶直播電商業務仍有發展空間;
- 具備數據資產,對於用戶畫像有豐厚積累,可做精準的內容種草推薦。
淘寶直播的劣勢在於:
- 直播生態不夠平衡、穩定,注重對超級主播和明星的培養,其他中小直播難以產生IP效應;
- 直播間的互動氣氛不足,不論在內容趣味性,還是活動推出上,都不及抖音快手;
- 視訊種草內容生態尚處於初級階段,還未形成「直播+短視訊」鏈路,在這方面和抖快更是相差甚遠;
- 在存量環境下,流量獲取成本相比於拼多多高出很多,同時在用戶時長的占據上比不上抖音快手。
八、方向和機會點
作者:產品人阿湘,公眾號:阿湘成長日記
本文由 @產品人阿湘 原創發布於人人都是產品經理,未經許可,禁止轉載
題圖來自 Unsplash,基於 CC0 協議































